Reservations Overview
Reservations in HyLabs refers to a schedule on which cloned VMs of Gold Master VM will be delivered to end-users.
Reservations page in HyLabs provides the interface to reservation admin and incharge users to create reservations for participants.
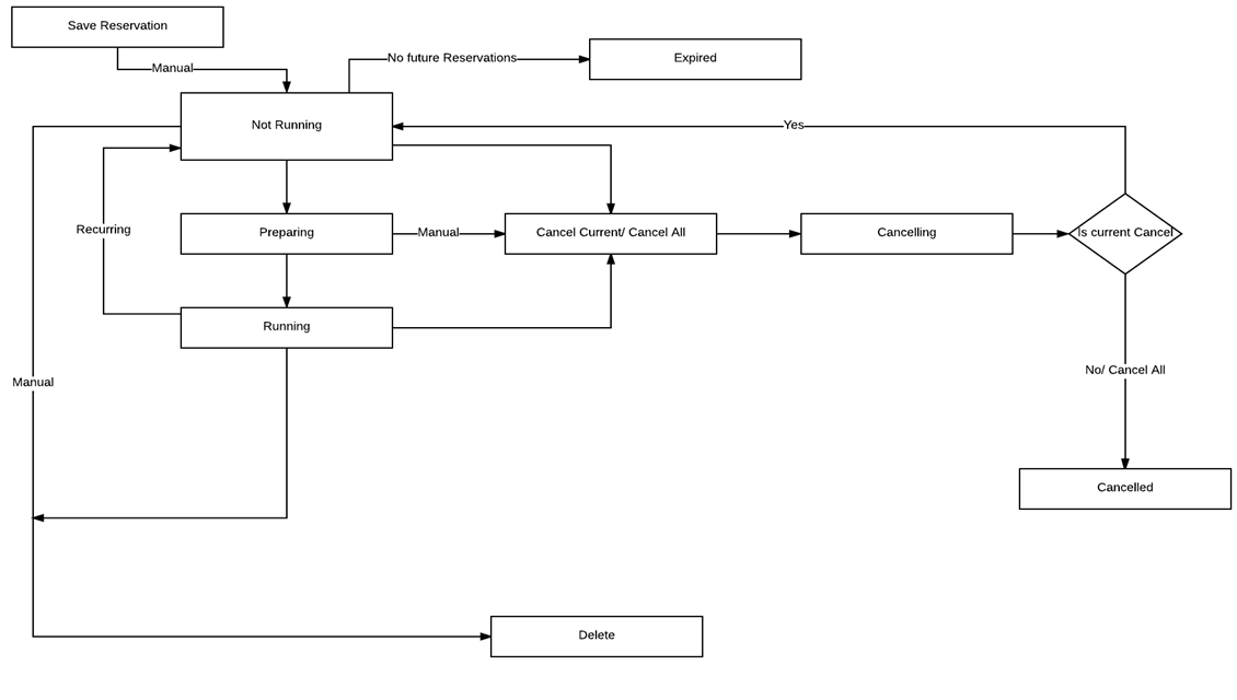
Reservation Life Cycle

-
An Example of One-time Course Reservation:
-
Once a reservation is saved, it is in Not Running state and none of the associated HyLabs users will be able to access the reserved VMs.
-
Reservation preparation started before one houre before the configured time and its state is changed to Preparing state
-
An On-Demand, temporary or permanent assignment type of desktop pool will be created with all HyLabs users as client.
-
Reserved VMs will not be accessible during Preparing state.
-
-
Once the VMs are prepared, machines go into Ready state and HyLabs users will not be able to access the reserved VMs unless the reservation starts.
-
Once the reservation time starts, reservation goes into Running state
-
HyLabs users can now login and on connecting will get assigned with one of the reserved VMs.
-
The reserved VMs are given first come first serve basis - if there are less VMs than the number of participants, then users connecting first will get assigned with the VMs until all VMs are consumed and users logging-in after that will not get any VMs.
-
-
Once reservation time finishes, reservation gets expired and VMs will be powered off and deleted as per the configuration.
-
Types of Reservations
With HyLabs following types of reservations can be configured:
-
Course based reservations: These types of reservations can be created by:
-
Reservation admin
-
Incharge of course
-
System (CSV Import)
-
-
Course self-study reservations
- Incharges, assistants or participants of a course
-
Self-study reservations
-
Reservation admin
-
HyLabs Users (Incharges/Assistants/Participants)
-
Listing and Viewing Reservations
Once reservations are created, they will be listed in Reservations > Management page. Following details are displayed:
| Column Name | Description | Sortable | Searchable |
|---|---|---|---|
| Name/ Display Name of Reservation | System generated unique name of the reservation/ Administrator provided user-friendly name of reservation | Yes | Yes |
| Course Name/ Course Code | Displaying name of the course and its code for which reservation is created. For self-study reservation, it will be displayed as Self-study | Yes | Yes |
| Classroom | Name of the class to for which this reservation is created | Yes | Yes |
| Gold Master | Name of Gold Master which will be used for this reservation | Yes | Yes |
| Reservation Creator | HyLabs Username who has created this reservation | Yes | Yes |
| Ready VMs/ Total VMs | Actual number of reserved VMs which are in ready state for end-user connections vs total number of deployed VMs in the reservations | No | No |
| Start Date and Time/ End Date and Time | Date and time of reservation start Date and time of reservation completion | Yes | No |
| Action | Possible action on reservations e.g., connect. Connect option will only be available to HyLabs users (Incharges, assistants, participants) | No | No |
| Current Status | Status of the reservation (possible values: Not Running, Running, Finished, Expired etc. | Yes | Yes |
| Deployment Status | Reservation deployment status. Possible statuses could be Deployment pending, Redeployment Pending, Deployed | No | No |
For ease of management, following UI controls are provided:
-
Filter based on reservation time: Administrator can choose to display reservation for today or all.
-
Sorting Reservations: List of reservations can be sorted if specific column supports sorting.
-
Searching any specific reservation/ reservations: If needed, any specific reservation can be searched using specific search text. E.g., listing all reservations from specific Gold Master.
-
Refreshing List of Reservations: List can be refreshed to get a fresh list of reservations from HyWorks.