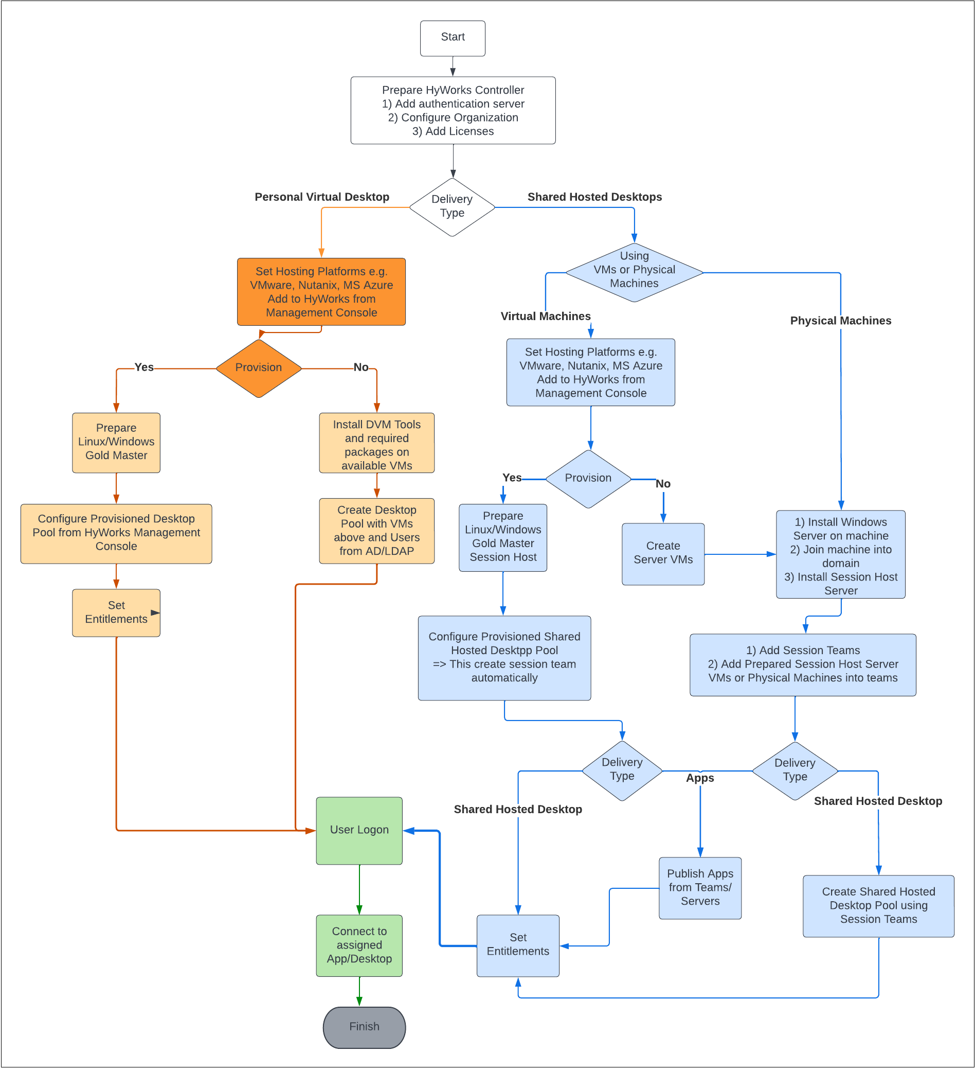
Session Delivery Workflow
To provide the best-virtualized experience, HyWorks supports several delivery methods and delivery platforms. Use the flowchart below to decide on the session delivery method and follow the steps to configure the delivery platform.
